Milli İstihbarat Teşkilatı (MİT), Meclis 15 Temmuz Darbe Girişimini Araştırma Komisyonu'na 36 sayfalık rapor sundu. Rapor, MİT Müsteşarı Hakan Fidan'ın imzasını taşıyor. İhbarın yapıldığı andan MİT Müsteşarı Fidan'ın Genelkurmay Başkanlığı'ndan ayrıldığı saate kadar yaşananların anlatıldığı raporda, "Türk Silahlı Kuvvetleri (TSK) bünyesinde istihbarat toplanamadığı için darbe girişiminin tarihi konusunda net bir bilgiye ulaşılamadığı" savunuldu. Cumhurbaşkanı Tayyip Erdoğan'ın çağrısıyla 15 Temmuz gecesi sokağa çıkan vatandaşların da etkisiyle darbe girişiminin seyrinin değiştiği vurgulanırken 16 Temmuz- 31 Aralık arası kuruma 15 bin ihbar yapıldığı aktarıldı. Darbe girişimini planlayıcısı olmakla suçlanan Fethullah Gülen'in liderliğini yaptığı Gülen hareketinin yapılanması da ayrıntılı olarak anlatıldı.
Milli İstihbarat Teşkilatı (MİT), Meclis 15 Temmuz Darbe Girişimini Araştırma Komisyonu'na 36 sayfalık rapor sundu. Rapor, MİT Müsteşarı Hakan Fidan'ın imzasını taşıyor. İhbarın yapıldığı andan MİT Müsteşarı Fidan'ın Genelkurmay Başkanlığı'ndan ayrıldığı saate kadar yaşananların anlatıldığı raporda, "Türk Silahlı Kuvvetleri (TSK) bünyesinde istihbarat toplanamadığı için darbe girişiminin tarihi konusunda net bir bilgiye ulaşılamadığı" savunuldu. Cumhurbaşkanı Tayyip Erdoğan'ın çağrısıyla 15 Temmuz gecesi sokağa çıkan vatandaşların da etkisiyle darbe girişiminin seyrinin değiştiği vurgulanırken 16 Temmuz- 31 Aralık arası kuruma 15 bin ihbar yapıldığı aktarıldı. Darbe girişimini planlayıcısı olmakla suçlanan Fethullah Gülen'in liderliğini yaptığı Gülen hareketinin yapılanması da ayrıntılı olarak anlatıldı.
"MİT Müsteşarı'nın ifadeye çağrılması FETÖ'nün devlete yönelik ilk komplosudur"
Darbe Girişimi Araştırma Komisyonu'na sunulan raporda MİT Müsteşarı Hakan Fidan'ın 7 Şubat 2012'de ifadeye çağrılmasına da değinildi. Özel Yetkili Savcı Sadrettin Sarıkaya'nın talimatıyla Fidan'ın ifadeye çağrılması "Hükümeti devirmek amacıyla FETÖ/PDY'nin devlete yönelik ilk komplosu" olarak değerlendirildi. Rapora göre, "komplo"ya ilişkin operasyonel çalışma Eylül 2011 'de Oslo görüşmelerini basına sızdırılmasıyla başladı. Erdoğan'ın başbakanlığı döneminde ikametgâhı ve çalışma ofisine yerleştirilen dinleme cihazının MİT tarafından bulunmasıyla 'FETÖ'nün "daha agresif bir hareket tarzı izlediği" savunuldu. Bu doğrultuda 28 Aralık 2011’de 34 kişinin yaşamını yitirdiği Şırnak'ın Uludere ilçesinde Roboski’nin bombalanmasının "MİT'e mal edilmeye çalışıldığı" görüşü dile getirildi. Bahsi geçen olayların "operasyonel" olarak nitelendirildiği raporda, "Bu girişimiyle de istediği sonucu elde edemeyince örgüt, 7 Şubat komplosunu hayata geçirmiştir" dendi.
Darbe sonrası yalan makinası
Raporda darbe girişiminden sonra MİT'teki personel eğitimlerinin yenilediği belirtildi. Raporda "durumlarından şüphe duyulan bazı personelin mülakata alındığı, bir kısmının da yalan makinası uygulamasına tabi tutulduğu" ifadesi edildi.
15 bin ihbar
Raporda darbe girişiminin gerçekleştiği 15 Temmuz'dan 31 Aralık'a kadar MİT'e 13.739'u internet sitesi üzerinden olmak üzere toplam 15.000'den fazla ihbar yapıldığı belirtildi.
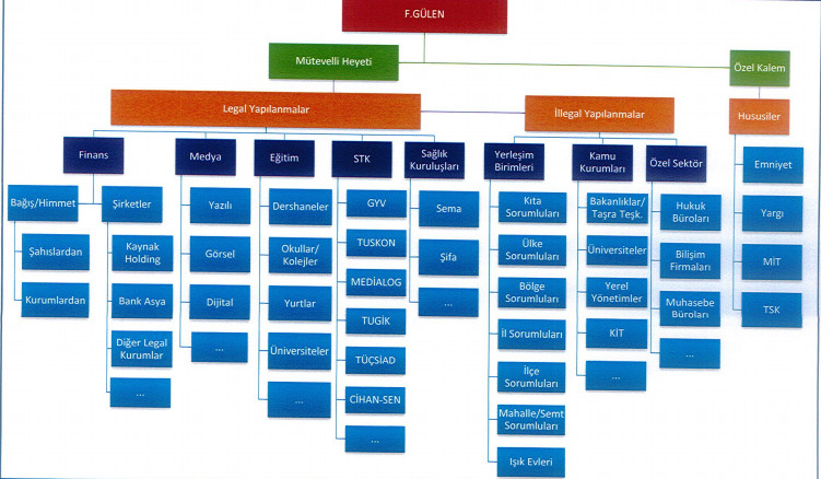
'FETÖ' yapılanması
MİT'in raporunda darbe girişiminin planlayıcısı olmakla suçlanan Fethullah Gülen'in liderliğini yaptığı Gülen hareketinin yapılanma şeması da yer aldı. Buna göre, liderliğini Gülen'in yaptığı ileri sürülen 'FETÖ' örgütü "Mütevelli Heyeti" ve "Özel Kalem" olarak ikiye ayrılıyor. Raporda "Özel İllegal Yapılanmalar" olarak isimlendirilen 'Hususiler' hakkında "Hususiler; polis, asker, MİT ve yargı teşkilatları içerisinde yer alan deşifre olmamış örgüt mensuplarından oluşmaktadır. Hususilerin özelliği, başında bulunan sorumlu şahsın doğrudan ABD'de F.GÜLEN ile aynı çiftlikte kalan ve örgüt liderinin sözde özel kalemi olan Cevdet Türkyolu'na bağlı olmalarıdır. Diğer bir özelliği ise gizlilik kurallarına istihbaratçı mantığıyla kesin bir şekilde uymalarıdır" dendi. Raporda "Hususileri, bir nevi 'örgüt içinde ayrı bir örgüt' olarak tanımlama
k mümkündür" ifadesi kullanıldı.


T24